☰
Home
Products
Process
Our Gallery
Contact
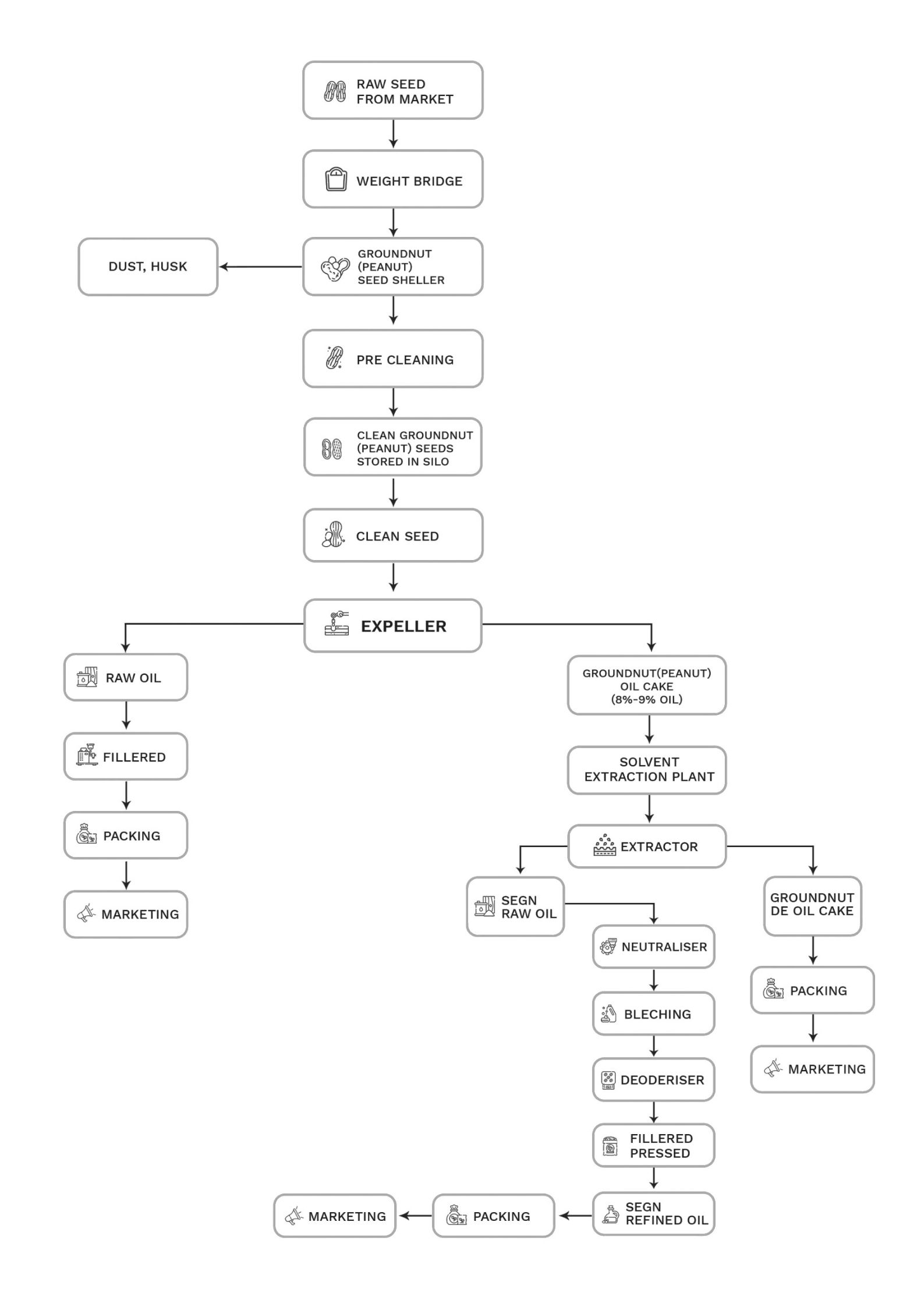
Our Process